云南省申请公租房“一件事”于4月1日上线运行,宾川县同步上线运行,市民可通过PC端、移动端在线申请公租房,申请公租房“一件事”实现了公租房承租资格确认、不动产登记信息核查、个人身份信息核验、车辆信息核验、低保、婚姻信息核验等6个事项的集成办理。市民轻松操作,即可在线申请公租房,不再需要线下跑腿递交材料,更便民、更高效。同时,“一件事”提供“线上+线下”双轨服务,针对老年人、残障人士等不便于网上办理的群体保留线下服务,群众可到县住房和城乡建设局(金叶路99号)二楼住房保障和房地产管理中心咨询办理。具体操作流程如下:
一、PC端
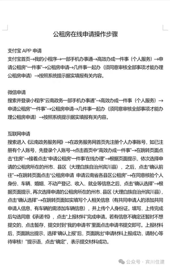
搜索进入《云南政务服务网》→在政务服务网首页先注册个人办事账号,如已注册有个人账号,先登录个人账号→点击首页中"高效办成一件事"→在跳转页面点击"住房"→接着点击"申请公租房"一件事在线办理"→根据页面提示,依次选择申请的公租房所在的州市、县区(大理白族自治州宾川县),之后,点击"确认前往"→在跳转页面点击"公租房申请 申请云南省各县区公租房"→在同意核验个人身份、车辆、婚姻、不动产登记、收入、就业等信息之后,点击"确认选择"→根据页面提示,再次选择申请的公租房所在的州市、县区(大理白族自治州宾川县),点击"确认选择"→在跳转页面如实填写个人相关信息(有共同申请人的添加共同申请人信息,有车辆的需添加车辆信息),并上传个人身份证。填写、上传完成后勾选同意《承诺书》,点击"上报材料"完成申请。若有信息不确定还暂时不想提交的,点击暂存,提交时到"我的申请书"里面点击申请书提交即可。上报材料后,页面跳出提示,选择"确认上报"后,页面跳出"申请材料上报成功,请耐心等待审核!"提示语,点击"确定",表示提交材料成功。
二、移动端(微信/支付宝小程序)
搜索并登录小程序云南政务一部手机办事通"→高效办成一件事(个人服务)→申请公租房"一件事"→公租房申请→几件事一起办(须同意审核全部事项才能办理公租房申请)→按照系统提示据实填报有关内容。到有房源分配时,在线申请人员还是要下载打印提交纸质申请材料(如在线申请提交时间超过一年,也需重新提交申请)。


